第57回:ラップモデリング(2)
今回はラップフィーチャーを使用して、下図のモデル作成についてご紹介します。


操作手順
1.新規作成のアイコンをクリックします。
2.新規部品のテンプレートを選択する画面が表示されます。
【部品】を選択して、【Y上方向】を選択し、【OK】をクリックするとY軸が上方向の部品ファイルになります。

3.新規部品ファイルが開きます。
4.正面に新規のスケッチを開始し、 原点を中心とするφ100の円を作図します 。

5.フィーチャータブの【押し出し ボス/ベース】アイコンをクリックします。
深さ/厚みに、【100mm】を入力し、【OK】をクリックします。

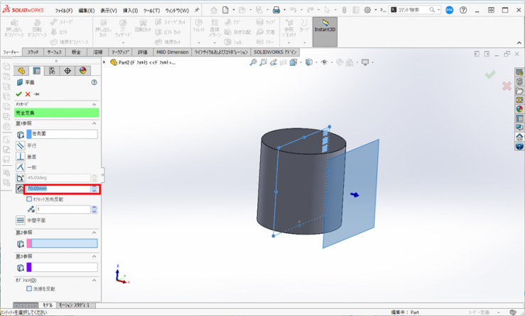
6.Feature Managerデザインツリーから、【右側面】を選択し、フィーチャータブの参照ジオメトリアイコンの下の▼をクリックし、【平面】をクリックします。

7.オフセット距離に【70mm】を入力し、【OK】をクリックします。

8.作成された平面をクリックして、新規のスケッチを開始します。

9.カットする展開図をスケッチします。
①作図線で原点を通る水平基準線と鉛直基準線を作図します。
展開図を作図します。展開図下側の水平線は水平基準線と一致させます。
鉛直線の長さ(0度~180度)は、半円の周長になりますので、直径×φ(3.1415)/2ですが、φはSOLDIWORKSの変数【pi】を使用し、【100*pi/2】と入力します。

②作図が完成しましたら、スケッチタブの【スケッチ終了】をクリックして、スケッチを終了します。

10.ラップフィーチャーで、展開図を円筒から15mmカットします。
①上記で作成したスケッチを選択して、フィーチャータブの【ラップ】アイコンをクリックします。

②ラップタイプを【掘り込み】、ラップ方法を【理論値】を選択し、ラップ スケッチの面で、円筒面を指示します。厚みに、【15mm】入力し、【OK】をクリックします。

11.押し出しカットで、半分残します。
①モデルの上面をクリックし、新規スケッチを開始します。

②上面を選択した状態で、スケッチタブにある【エンティティ変換】アイコンをクリックします。

③上面のエッジがエンティティ変換されます。フィーチャータブにある【押し出しカット】アイコンをクリックします。

④押し出し状態を【全貫通】にして、【OK】をクリックします。


12.円形パターンを使用して、残ったボディを、回転コピーします。
①フィーチャータブの直線パターン下の▼をクリックして、【円形パターン】をクリックします。

②パターン軸に円筒面の内側の面を選択、【等間隔】、角度:【360deg】、インスタンス数:【2】ボディにチェックを入れ、カットしたボディを選択します。
【OK】をクリックして、ボディをコピーします。


13.ボディが2つになっていますので、組み合わせを使用して、1つのボディにマージします。
①【挿入】>【フィーチャー】>【組み合わせ】をクリックします。
②【加算】を選択し、2つのボディを選択し、【OK]をクリックします。

③モデルの完成です。

